■賞与相当額の賠償は否定
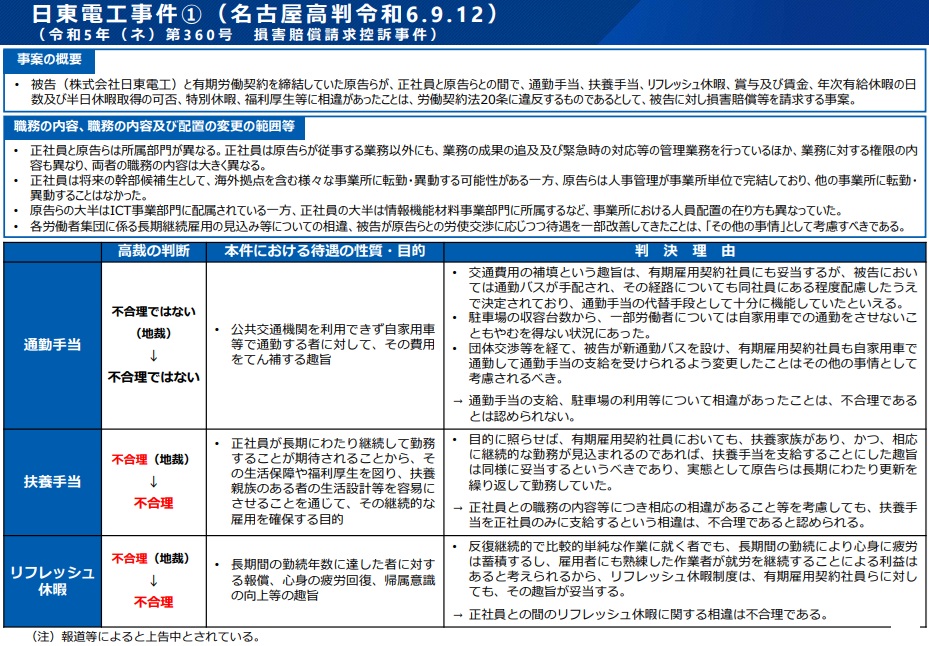
有期契約労働者と正社員との間の待遇差をめぐる上告審で、最高裁判所はこのほど高裁が命じた賞与相当額の賠償金支払いを破棄する判決を言い渡した。その他の判断は原判決の判断を維持。賞与のほか賃金、通勤手当、年次有給休暇の付与日数の待遇差を有効とする一方、扶養手当やリフレッシュ休暇、年次有給休暇の半日休暇取得、特別休暇の存否・日数の待遇差に関しては「不合理」と認定している。
日東電工に勤める有期契約労働者が、正社員との待遇差を労働契約法旧20条違反だとして、損害賠償などを求めて提訴した事案。この日の最高裁判決で、いわゆる日東電工事件は原告の一部勝訴が確定したことになる。
待遇差の具体的な判断について、まず一審の津地裁は賃金や賞与、通勤手当、年休の付与日数に関して不合理ではないとしたのに対し、扶養手当やリフレッシュ休暇、年休の半日休暇取得、特別休暇の存否・日数の待遇差を不合理と認定。二審の名古屋高裁は一審判決の判断を大枠で維持した上で、雇用開始から有期雇用契約社員就業規則が適用されるまでの間について、賞与の定めを置く準社員と扱うべきだったとして賞与相当額の賠償金の支払を命じていた。

この情報へのアクセスはメンバーに限定されています。ログインしてください。メンバー登録は下記リンクをクリックしてください。


