厚生労働省はこのほど、企業年金の加入者のための運用等の見える化等に関する懇談会の初会合を開催した。年金改革法で手当した企業年金の情報開示強化について、他社との比較・分析、運営改善を可能とするため報告書の記載事項の一部をサイト上で公開する。

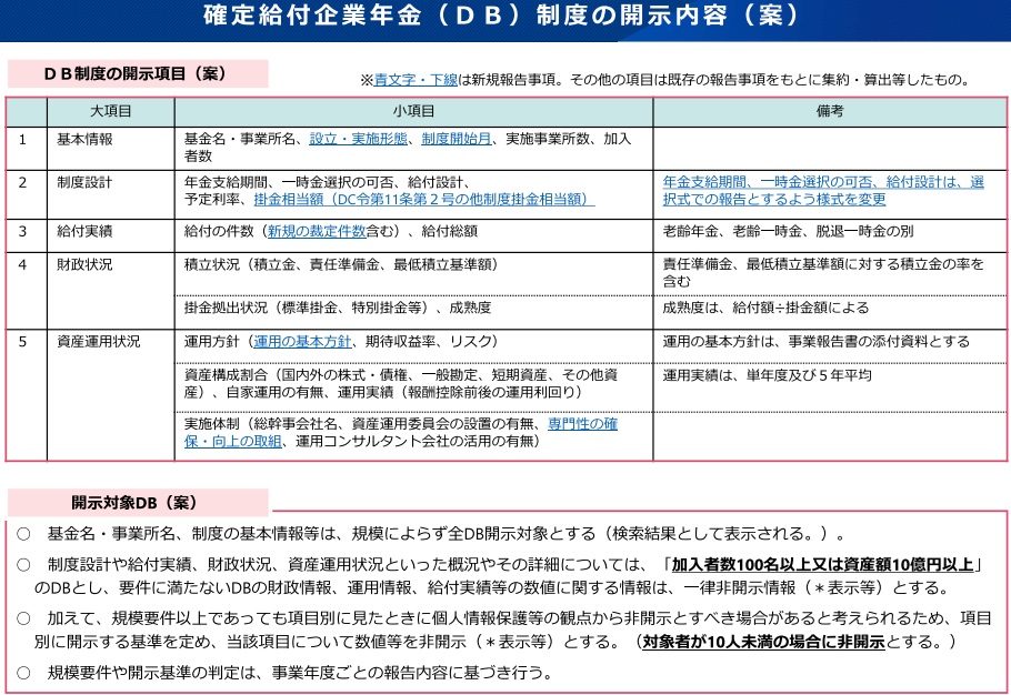
確定給付企業年金は、加入100人以上または資産10億円以上の加入者数や給付件数・額、予定利率、積立金、資産構成割合などを開示。一方、企業型確定拠出年金は対象者10人未満を非開示とし、加入者数や掛金総額、元本確保型の有無、運用資産額、離職者に占める自動移換率などを明示する方針だ。




