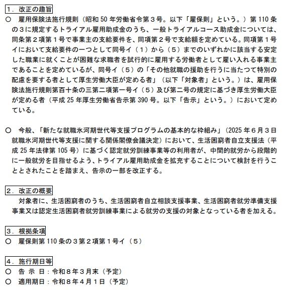
厚生労働省は4月に、トライアル雇用助成金の一般トライアルコースの要件を緩和する。
就職氷河期世代の中間就労から一般就労への段階的な移行を支援。自立相談支援・就労準備支援・認定就労訓練の各事業で就労支援の対象となっている生活困窮者を、新たに試行雇用で援助を要する者の対象に追加する。


厚生労働省は4月に、トライアル雇用助成金の一般トライアルコースの要件を緩和する。
就職氷河期世代の中間就労から一般就労への段階的な移行を支援。自立相談支援・就労準備支援・認定就労訓練の各事業で就労支援の対象となっている生活困窮者を、新たに試行雇用で援助を要する者の対象に追加する。


*厳選されたニュースで労働行政の動きをチェック
*人事・労務の実務テーマで記事ピックアップ
*先進企業事例と業界トレンドの今が分かる
*注目の裁判やイベント情報なども随時掲載
(月3回配信、無料)
*月3回、実務に必須の最新情報を厳選した紙面が届く
*法改正から判例、賃金動向までポイント解説
*第一線の専門家によるトレンド解説や先進企業事例
*職場でのよくある疑問にも丁寧に回答
*電子版・オンライン版でオフィス外でも閲覧可能