介護休業制度等における「常時介護を必要とする状態に関する判断基準」に関する研究会はこのほど、厚生労働省が示した報告書案を了承した。改正育児・介護休業法が施行する4月までに、高齢者介護を念頭に作成された判断基準を見直す。
介護休業などが取得できる家族の2週間にわたる常時介護を必要とする状態に関し、「障害児・者や医療的ケア児・者を介護・支援する場合を含む」と加筆。その上で、家族の同居の有無を問わない旨を示す。

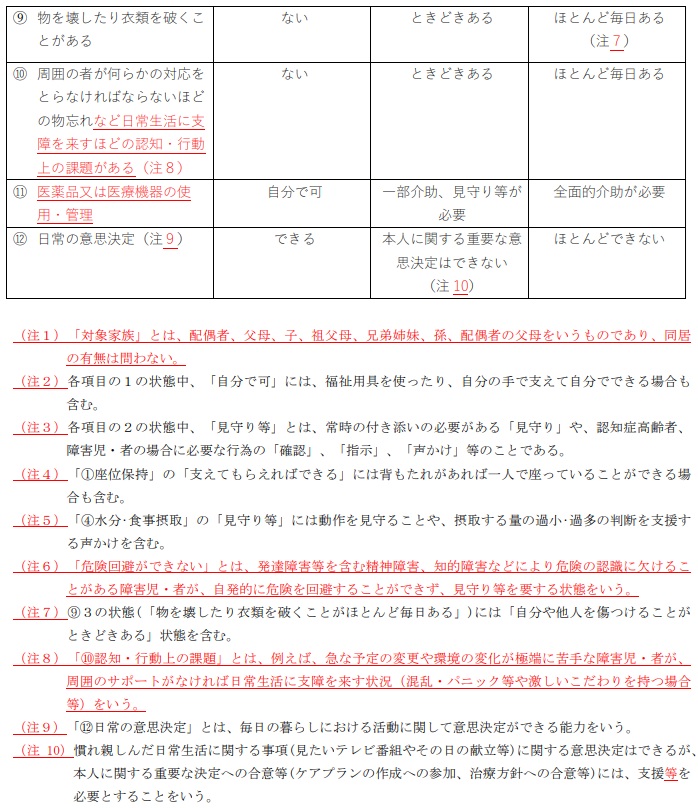
常時介護を要する状態は介護保険制度で要介護2以上か、12項目の状態で「できない」などの3が1つ以上、または「一部介助、見守りなどが必要」などの2が2つ以上かに該当すると認められる。新基準では、状態を判断する12項目のうちの⑧⑩⑪を改める(下表)。


⑧には「危険回避ができないことがある」と追記し、「危険認識に欠く障害児・者の見守りを要する状態」などと注釈で明記。⑩にも「日常生活に支障を来すほどの認知・行動上の課題がある」と加え、注釈で「急な予定の変更でサポートがなければ混乱する場合」などと具体例を示した。
この情報へのアクセスはメンバーに限定されています。ログインしてください。メンバー登録は下記リンクをクリックしてください。


