■注文者に工期で安全配慮義務
労働安全衛生法は作業環境測定法と一括した改正案が5月8日に成立。5月14日の公布日から最大で5年をかけて順次、施行していく。

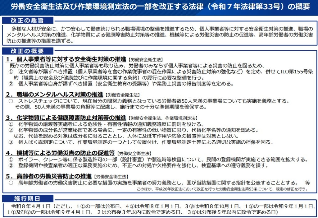
まず2条の定義では、4号に掲げる作業環境測定について、2026年10月から「作業環境における労働者の有害な因子へのばく露の程度」が測定の対象に含まれることを明確にする。
事業者などの責務を列挙する3条は、公布と同時に3項の注文者などの責務を拡充。「作業方法」「工期」「納期」に関しても、安全で衛生的な作業の遂行を損なうおそれがある条件を付けない配慮義務を課す。
この情報へのアクセスはメンバーに限定されています。ログインしてください。メンバー登録は下記リンクをクリックしてください。


