今年4月からの改正育児・介護休業法の段階的な施行に合わせ、各社が対応を急いでいる。
機械工具卸売のトラスコ中山(東京都港区)は4月1日、「トラパパ特別休暇制度」を新設した。男性の育児休暇取得を促進するため、期間や回数の制限、収入の低下といった休暇取得が進まない要因を緩和。子が生まれた全社員・全パートタイマーを対象に、一子につき最大20日間の有給の特別休暇を付与するもので、対象の子が満1歳になる月末まで一括・分割どちらでも1日単位で取得可能とした。

プロシェアリング事業を展開するサーキュレーション(東京都渋谷区)は4月から、母親となった女性社員が育児休業から復職する場合の働き方支援を開始。復職2カ月後まではフルリモート、3~5カ月後までは週1~2日出社とし、6カ月以降からは原則の週3日出社とする。また子の小学校入学のタイミングでも、4月と5月をフルリモート、6月を週1~2日出社と出社頻度を緩和して、7月以降から週3日出社へと戻す。


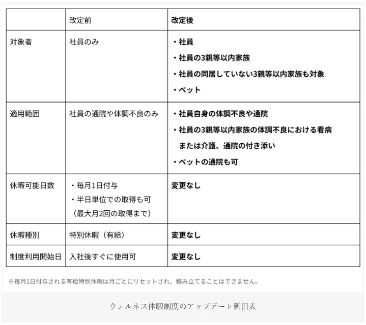
DX支援のスパイスファクトリー(東京都港区)は4月から、独自の有給特別休暇制度「ウェルネス休暇」の適用・対象を拡充した。従前までは、社員自身の通院や体調不良時に毎月1日利用可能としていたが、対象を同居は不問に3等親以内の家族やペットまで拡大。適用範囲についても家族やペットの看護や介護、通院などにも利用できるように改めた。

スーパー事業のサミット(東京都杉並区)は4月から、社員のライフ&ワーク支援体制を拡充した。地域を絞り込み、異動可能な勤務店舗を複数に限定することを働き方の選択肢として整備。さらに短時間で働ける育児制限勤務の適用範囲を、対象の子が小学校3年生修了までから、6年生修了までへと延長した。

化粧品製造の桃谷順天館(大阪府大阪市)は4月に親子の絆休暇を廃止し、「家族の絆休暇」を新設した。対象範囲を、事実婚を含む配偶者、父母、祖父母、兄弟姉妹、孫へと広げ、日数も5日間から10日間へと拡充。利用事由も、法定の子の予防接種・健康診断のほか、要介護状態を問わない介護や世話を加えた。

マーケティング支援のナウビレッジ(東京都港区)は4月から、子の看護等休暇に当たる「キッズデイ」を導入。小学校3年生修了までの子を養育する正社員に、年6日の有給休暇を付与する。

社員寮運営の共立メンテナンス(東京都千代田区)は4月から、子の看護等休暇の対象を「18歳になるまで」へと大幅に拡大している。



